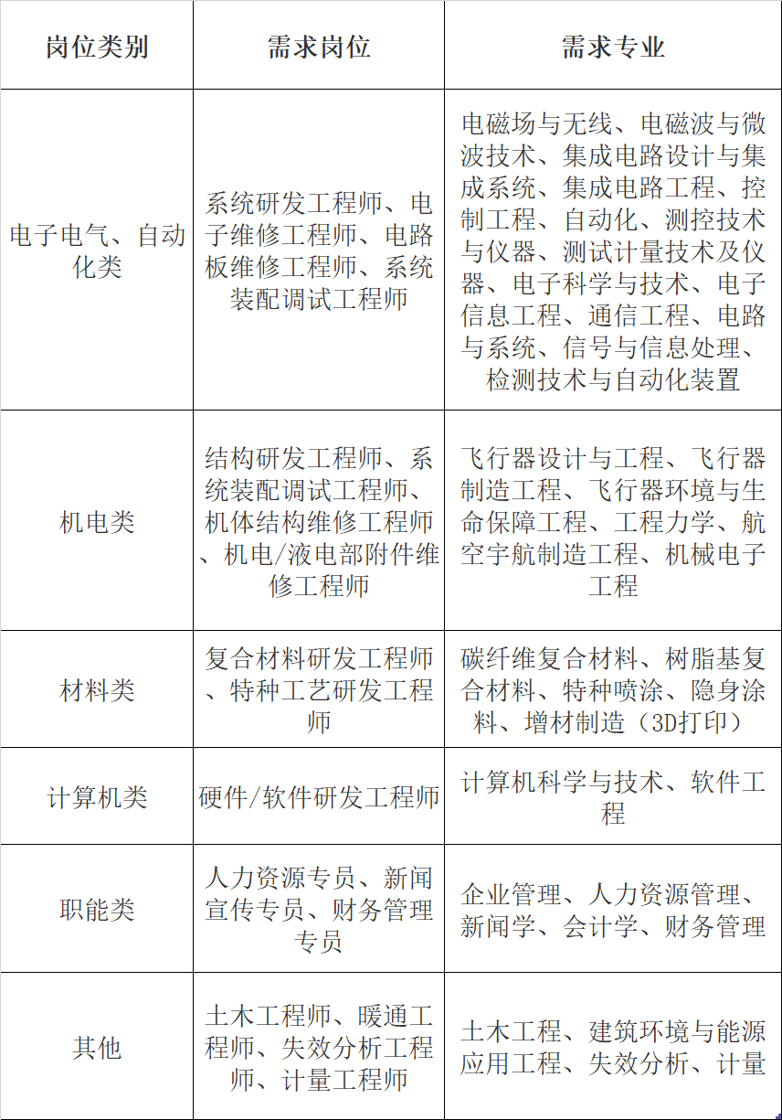
一、招聘岗位与需求专业
2020届全日制应届毕业生,毕业时具备毕业证、学位证、就业报到证。招聘需求如下:

二、薪酬福利
我们提供有竞争力的薪资待遇及完善丰富的福利体系,让每一位员工为理想奋斗的同时没有后顾之忧:
1.博士研究生试用期3~6个月,试用期工资1.5万元/月,转正后不低于25万元/年,安家费15万元,提供两室一厅住房租住,协助办理地方人才补贴。
2.本科、硕士研究生见习期一年,见习期月工资标准:

3.见习期满,转正后实行“职位绩效工资”:职位绩效工资=职位工资+绩效工资+年功工资+其他特殊津贴。
硕士研究生转正后14~18万元/年(学历补助津贴最高1.5万元/年),安家费5000元。
本科毕业生转正后12~15万元/年(学历补助津贴最高1万元/年),安家费2000元。
4.职业发展:实行专业、管理“双通道”,科学的任职资格管理,助推职业发展和个人成长。
5.员工培训:系统、工厂和单位的三级岗位培训;基于项目的国内科研院所、高校等对口培训。
6.保险:六险二金(含补充医疗保险和企业年金)。
7.住房:本科以上毕业生住公寓式单元套房。职工个人购房工厂提供购房贷款10~15万元/户贴息贷款。
8.福利:带薪年休假、法定节假日、名牌制服、享受员工生日、节假日相关福利。还有不定期团建、健康体检等。
9.芜湖市人才政策:可享受芜湖市对应学历的生活补贴(在芜就业满三年本科以上学历1万元),安家费补助(落户芜湖且服务期五年本科4~8万元,硕士10~12万元,博士15万元)及购房补助(博士最高80万元,本科、硕士1~2万元)。
三、联系方式
工厂地址:安徽省芜湖市鸠江区
联系人:沈老师、张老师
联系电话:0553-5720242
四、简历投递
邮箱:3321486439@qq.com,邮件名“2020年校招-学校-姓名-专业-学历”
线上招聘平台:关注微信公众号“5720微招聘”,选择“加入5720”—“校园招聘”